您当前的位置: 首页 >> 行业动态 >> 详细内容
  [ 收藏本页 ][ 打印本页 ] [ 我要纠错 ]
 
 
教育部:义务教育新增一门课程,你知道吗?
 
http://www.tlbc.org.cn 发布时间:2022/9/30 16:35:38 图灵编程
 

教育部在今年3月25日发布的《教育部关于印发义务教育课程方案和课程标准的通知》中,正式将“信息科技”纳入义务教育根据新设的“信息科技”课程标准,这一课程在义务教育阶段覆盖1~9年级的全部年级阶段课程标准的与时俱进,体现了国家对提升学生科学素养的重视,作为普通家长,怎样让孩子实现学习效益最大化?近几年来越来越多的家长更加注重孩子科学技能方面的培养,编程教育也随之成为新的“爆款”教育,一度成为家长们关注的焦点。



“信息科技”课程正式纳入义务教育


1.jpg

新修订的义务教育课程以习近平新时代中国特色社会主义思想为指导,落实立德树人根本任务,强调育人为本,依据“有理想、有本领、有担当”时代新人培养要求,明确了义务教育阶段培养目标。

2.png


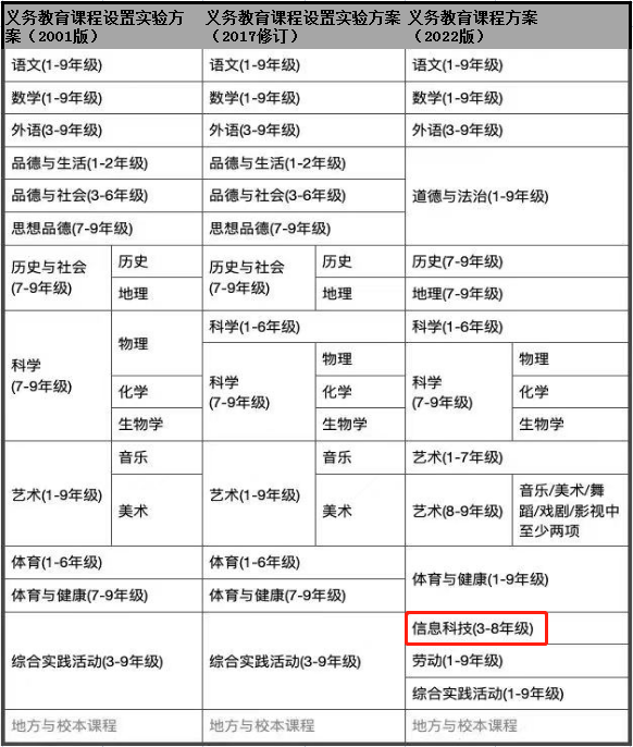
“信息科技”在此课程标准中按中央要求被正式从“综合实践活动”中独立,落实为全国统一开设的独立课程科目。

此次课程方案中新设的课程科目采用的名称也很值得关注,没有延续部分义务教育地方课程和高中技术科目组成部分中使用的“信息技术”名称,反映了这一课程科目与过往综合实践活动中相关教学内容的本质不同——从教授计算机的操作与软硬件使用转变为提升学生的数字素养,促进学生了解和认知信息背后的科学本质。

“信息科技”大纲围绕信息意识、计算思维、数字化学习与创新、信息社会责任四部分核心素养制定。强调通过课程学习,帮助学生树立正确价值观,形成信息意识;让学生初步具备解决问题的能力,发展计算思维;提高学生数字化合作与探究的能力,发扬创新精神;让学生学会遵守信息社会法律法规,践行信息社会责任。

3.jpg  


怎样看待编程教育

在学校课程设置外,在中小学信息科技的普及过去也以“信息学竞赛”的形式存在。自 1984 年起,在教育部和中国科协的共同委托下,中国计算机学会举办了延续至今的全国青少年信息学奥林匹克竞赛,为推动计算机科学普及做出了突出贡献,为国家和行业培养了众多的计算机科学精英人才。

无论是在学术界、还是在工业界,计算机科学已经融合到各个学科当中,这是世界发展的自然结果,而在孩子的教育上,面向跨学科学习的命题时,也必将发展出基于少儿编程教育的融合性学习模式。

让孩子从小接触编程,也是学习的一种新方法,在提升文化课能力的同时,无形中也为孩子购买了一张通向未来的车票。随着科学技术的进步和发展,编程早已不再是程序员的专利,而是智能时代的通用语言。

编程对儿童早期逻辑思维的开发和基本技能的学习和训练,扮演着主要角色,有着难以取代的作用。让孩子早点接触编程、学习编程、掌握编程,是有利无害的一件事情!

编程教育让孩子离“双一流”名校更近一步

从长远角度来看,学习少儿编程可以成为升学优势,随着强基计划的出台,数学、物理、化学、信息学、生物等对基础学科起到支撑引领作用的专业,受到了社会的普遍关注。各大高校纷纷探索和建立多维度考核评价招生模式,选拔综合素质优秀或基础学科拔尖的学生。

无论是幼升小、小升初还是中高考,每个阶段爹妈都非常操心。随着信息化高速发展,科技特长生升学政策、信息学专业,就日趋引起家长的关注。

可以说,一旦被认定为科技特长生,名校大门就已经为孩子打开了。

教育部在36所“一流大学”建设高校范围内遴选高校开展试点“强基计划”。从这36所高校后来相继发布的"强基计划"招生简章来看,北大、清华在内的多所高校在"强基计划"招生简章中都将参加信息学奥赛优胜考生入了招考对象。也就是说——信息学奥赛等五大学科竞赛优胜者可破格入围强基计划!以下就是36所试点高校“强基计划”报名涉及信息学奥赛条件的汇总情况↓↓↓

4.jpg  

除了大学招生,甚至国内的一些高中都对信息学奥赛获奖学生放宽了录取条件

5.jpg  


可以预见的是,未来对信息学人才的需求肯定是巨大的。或许有一天,更多的优质高中也都会对信息学奥赛获奖学生放宽录取条件





晋城青少儿编程电话:0356-3565555 

晋城少儿编程体验地址:山西省晋城市景西路789号青少儿编程体验中心



 
 
 
图灵编程在线平台 | 图灵Luogu团队提问区
图灵青少儿编程:0356-3565555 邮箱:1821899@qq.com 地址:山西省晋城市景西路789号青少儿编程体验中心
版权所有:图灵编程 益智未来 Copyright:2018 Turing Programme All Rights Reserved. 备案序号: 晋ICP备19005817号-1